3044永利集团(中国)有限公司
学校首页
部门主页
部门概况
部门职责
领导介绍
部门工作
通知公告
财务信息
收费管理
招标信息
政策法规
财务管理
资产管理
招投标管理
预算管理
管理平台
财务办公平台
缴费平台
资产管理平台
信息公开
财务信息公开
服务指南
资源下载
常用链接
发票查验
住房公积金查询
政府采购网
网上商城
政府采购机票网站
12366纳税服务平台
财政票据查验平台
网站首页
>
政策法规
>
正文
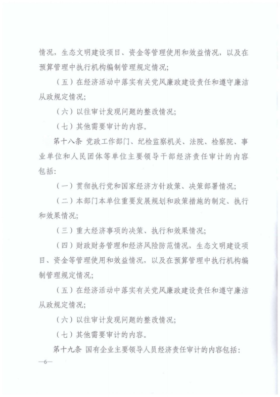
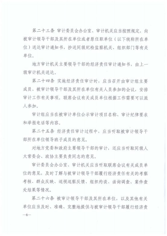
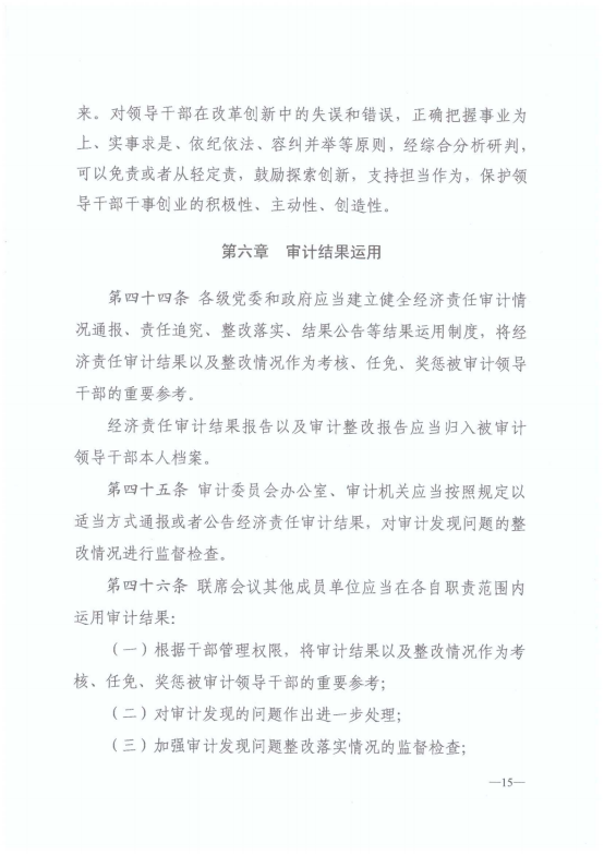
党政主要领导干部和国有企事业单位主要领导人员经济责任审计规定
发布时间:2020年09月04日
发布人:
来源:
浏览次数:
附件【
党政主要领导干部和国有企事业单位主要领导人员经济责任审计规定.pdf
】已下载
次
上一条:
河南省财政厅 河南省教育厅关于印发《河南省省级财政教育项目库管理办法》的通知
下一条:
河南省财政厅关于印发《关于省级信息运行维护项目支出预算标准的规定(试行)》的通知
【
关闭
】